ArrowCakes 

About

Group Members:

Rosa Kurtz

  • Programing

  • Art

Emily McDonald

  • Game Interaction Research

Will Nalls

  • Sound

  • Game Interaction research

500w.jpg

Course Description and Role

ArrowCakes is the result of Dynamic Motion and Game Experience, a semester long course where interdisciplinary groups study a physical interaction and then actualize this situation in VR. ArrowCakes is the result of this semester long process. As Lead Programmer and Artist I wrote all our code and drew/modeled all the art (both concept and final render) for our game, along with playing a role in our field testing process.


Concept Art


Action Maps For Early GAme Design

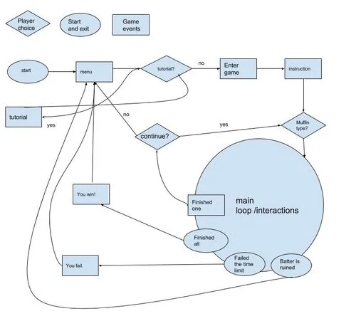
The overall game structure with the more in depth model of the main looping structure of the game emitted for readability.

The overall game structure with the more in depth model of the main looping structure of the game emitted for readability.

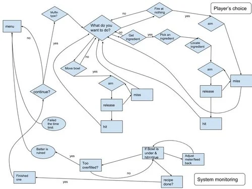
The main loop/ interaction section of the action map to the left modeled in depth to help in planning the first version of working code. The map has two sections labeled “Player’s choice” and “System monitoring” to indicate which changes are initiat…

The main loop/ interaction section of the action map to the left modeled in depth to help in planning the first version of working code. The map has two sections labeled “Player’s choice” and “System monitoring” to indicate which changes are initiated by the player and which changes are controlled by the game.


Code

The code for the game was separated into two main sections, the part that dealt with the player’s interaction with the bow and arrow and the part that handled the feedback of the arrow after it was fired.

 

BOW AND ARROW INTERACTION

The code the player’s interaction with the bow and arrow involves finding and using the vectors created between the headset and controllers of the oculus to control the position of the bow and arrow and the arrow’s flight after it is released.

TARGET

The code for the target focuses on generating the correct sound, animation and movement of the kitchen elements using collision detection.


Game Art


Modeled Game Objects


Unity Game Play